2.3 IADC Reporte Central - Planificación de PR´s & Pausas

 

Re-intencionando trabajo previo

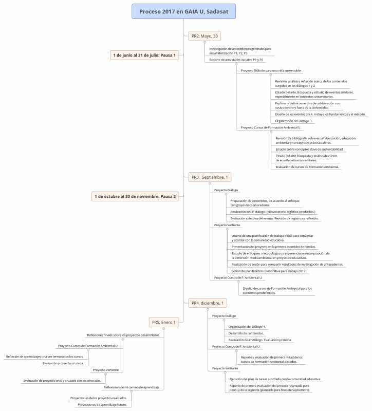
Para tener una visión del conjunto del trabajo del año hice un mapa para graficar la línea de tiempo con las entregas de los PR, desde el 2 al 5. Pese a que el año de mi programa termina en septiembre, necesito extender el trabajo hasta enero, no por incluir pausa, sino porque mis proyectos están amarrados a los períodos anuales de estudios en dos instituciones: La Universidad de La Serena y el proyecto educativo de la Corporación Vertiente, que culminan en diciembre.

Armé el mapa poniendo las tareas de la planificación de cada proyecto y por supuesto estoy consciente de que tendrá cambios en el futuro.