Revisando mi Arbol

Con este quinto de reporte me ubico en la mitad de mi camino como aprendiz, estudiante de maestría y emprendedora del Diseño Integrativo Ecosocial.

Por mi situación de vida personal no pude avanzar como lo tenía previsto y el 2018 he estado en pausa prolongada. El 2017 fue un buen año de participación con la presentación de cuatro paquetes de reporte.

 

Mi proceso en GUL 2016 - 2018

Participación como Asociada

Actualización de Línea de Tiempo

Línea de Tiempo

Próximos Pasos

Un árbol de crecimiento lento es más fuerte, longevo y resistente!

Mi camino de aprendizaje próximo gira en torno a tres proyectos principales:

Programa Alimentación y Educación- Rediseño y Planificación Estratégica: Proyecto que reporta principalmente el trabajo de mi organización durante el año 2018, se trata del reencauche y puesta en marcha de nuevo del programa más antiguo de la Fundación Viracocha, ligado al diseño de estrategias que garanticen su sustentabilidad económica y social. Un programa en proceso de regeneración.

Cocina Educativa Viracocha: Diseño, gestión e implementación de la Cocina Educativa Viracocha en el CEPA, como un proyecto que une transversalmente las actividades de agroecología, seguridad y soberanía alimentaria, permacultura, bioconstrucción, gastronomía y diálogo de saberes con las que trabajamos como organización (Proyecto consignado en mi PR1B)

http://icaafs.earth/view/view.php?id=11200

Diseño de Cafetal Multiproductivo: Diseño de una hectárea para un arreglo productivo de café asociado con árboles y especies comestibles, imitando el concepto de bosque comestible en un cafetal comestible. La idea es tener un área demostrativa de caficultura sustentable de carácter educativo, al ser el café el cultivo comercial más sembrado en mi Bioregión queremos mostrar alternativas regenerativas para los agroecosistemas.

Actualización de Capacidades

Entiendo las capacidades múltiples como habilidades para desempeñarse en diferentes contextos. A mi modo de ver las capacidades técnicas son importantes, pero estas siempre se pueden aprender o innovar; en cambio capacidades de transición, liderazgo, pensamiento creativo, coescucha, empatía etc, van más ligadas a una visión ética y aun cambio paradigmático. Precisamente por eso son más difíciles de integrar y son “escasas” de hallar ya que profundizan esferas más personales y metafísicas. Siendo pues las más complejas de aprender y cultivar y las más necesarias para generar cambios relevantes. Estando conectadas más directamente a raíces profundas y tronco firme del árbol.

Para su evaluación me baso en el radar de capacidades múltiples que ya habíamos trabajado durante nuestra fase de aprendizaje en línea y en el PR1B, comparándolo con mi radar actual para observar el avance de mis capacidades.

Mapeo

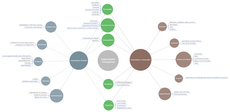
En el siguiente mapa mental establezco una comparación entre mis capacidades actuales, las capacidades emergentes durante mi proceso como estudiante de GUL y las capacidades que me interesa desarrollar y explorar.

Siguiendo la analogía del árbol, mis capacidades actuales son ramas con muchas y verdes hojas, mis capacidades emergentes son las ramas y hojas brotando y las capacidades a desarrollar son las ramas que nacerán en una siguiente temporada.

http://www.xmind.net/m/dfBQ

Análisis de Capacidades

Evidencias Acumuladas

Para su efecto: Ver el contenido de Frutos en las vistas 4 y 4.1  Tronco, Ramas, Frutos y Relaciones del Bosque.